Renesas Electronics ISL81805EVAL1Z Zweiphasen-Synchron-Boost-EVB
Das Renesas Electronics ISL81805EVAL1Z synchrone Zweiphasen-Boost-Evaluierungsboard verfügt über den ISL81805 synchronen 80-V-Dual-Hochspannungs-Boost-Controller, der einen externen Sanftanlauf, unabhängige Freigabefunktionen bietet und einen UV-/OV-/OC-/OT-Schutz enthält. Eine programmierbare Schaltfrequenz (Bereich von 100kHz bis 1MHz) ermöglicht eine Optimierung der Induktivitätsgröße, während der starke Gate-Treiber bis zu 5 A für den Aufwärtsausgang liefert. Die Strombegrenzung des ISL81805EVAL1Z ist für Applikationen mit hoher Ausgangsspannung ausgelegt und wird durch die FETs begrenzt und der Induktor ausgewählt.Merkmale
- Breiter Eingabebereich von 9VV bis 36VV
- Hoher Wirkungsgrad bei leichter Last mit Pulse-Skipping-DEM-Betrieb
- Programmierbarer Sanftanlauf
- Optionaler DEM-/PWM-Betrieb
- Optionaler CC-/HICCUP-OCP-Schutz
- Unterstützt einen vorgespannten Ausgang mit Sanftanlauf
- P-GOOD-Anzeige
- OVP-, OTP- und UVP-Schutz
- Zurück vorgespannt von extern zur Verbesserung des Wirkungsgrads
- Optionaler durchschnittlicher Ein-/Ausgangs-OCP
Applikationen
- Telekommunikation
- Server und Rechenzentren
- Fahrzeugelektronik
- Industrie-Ausstattung
- Leistungssysteme
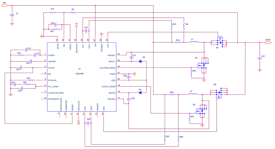
Blockdiagramm
Veröffentlichungsdatum: 2023-12-12
| Aktualisiert: 2024-01-07
