Renesas Electronics ISL91127IRN-EVZ und ISL91127IRA-EVZ Evaluierungsboards
Renesas/Intersil ISL91127IRN-EVZ und ISL91127IRA-EVZ Spannungsregler-Evaluierungsboards bieten eine schnelle Evaluierung der leistungsstarken Funktionen des ISL91127IR. Der ISL91127IR ist ein Hochstrom-Abwärts-/Aufwärtswandler für Systeme, die neue Batteriechemien verwenden. Beide Boards verfügen über eine Eingangsnennspannung von 1,8 V bis 5,5 V. Der ISL91127IRA-EVZ verfügt über eine programmierbare Ausgangsspannung. Das ISL91127IRN-EVZ weist eine feste Ausgangsspannung von 3,3 V auf. Der Betriebstemperaturbereich beider Evaluationsboards beträgt -40 °C bis +85 °C.Merkmale
- Akzeptiert Eingangsspannungen oberhalb oder unterhalb der geregelten Ausgangsspannung
- Automatische und nahtlose Übergange zwischen Abwärts- und Aufwärts-Modi
- Eingangsspannungsbereich von 1,8 V bis 5,5 V
- Dauerausgangsstrom: bis zu 2,1 A (PVIN = 2,5 V, VOUT = 3,3 V)
- Hoher Wirkungsgrad von bis zu 96 %
- 30 μA Ruhestrom maximiert den Wirkungsgrad bei geringer Last
- Schaltfrequenz von 2,5 MHz reduziert die Größe externer Bauelemente
- Vollständig geschützt vor Kurzschluss, Übertemperatur und Unterspannung
- Kleines WLCSP-Gehäuse von 2,15 mm x 1,74 mm
Applikationen
- Spannungsabfall-freie Systemspannung für Smartphones und Tablet-PCs
- Drahtlose Kommunikationsgeräte
- 2G-/3G-/4G-HF-Leistungsverstärker
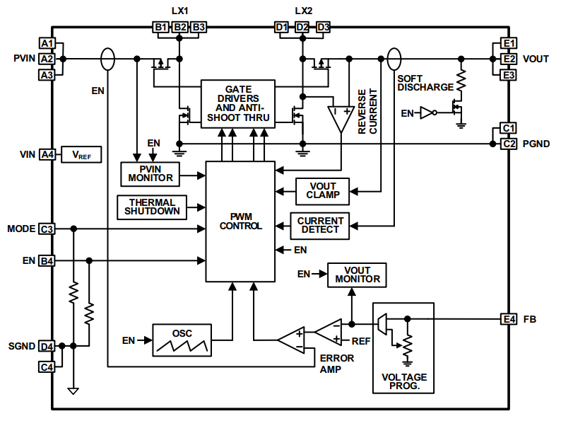
ISL91127IR Blockdiagramm
Veröffentlichungsdatum: 2017-03-07
| Aktualisiert: 2022-06-20
