Renesas Electronics ISL91127IR Abwärts-/Aufwärtswandler

Renesas/Intersil ISL91127IR Abwärts-/Aufwärtswandler sind Hochstrom-Abwärts-/Aufwärtswandler für Systeme, die neue Batteriechemien verwenden. Sie verwenden den proprietären Abwärts-Aufwärts-Algorithmus von Intersil, um die Spannungsregelung aufrechtzuerhalten und gleichzeitig einen hervorragenden Wirkungsgrad zu bieten. Liegt die Eingangsspannung dicht bei der Ausgangsspannung hat dieses Bauteil auch eine sehr niedrige Ausgangsspannungswelligkeit. Der ISL91127IR liefert mindestens 2 A kontinuierlichen Ausgangsstrom (VOUT = 3,3 V) über einen Batteriespannungsbereich von 2,5 V bis 4,35 V. Dies maximiert die Energieausnutzung von fortschrittlichen einzelligen Li-Ionen-Batteriechemien, die eine beträchtliche Kapazität bei Spannungen unterhalb der Systemspannung aufweisen. Sein vollständig synchroner niedriger Einschaltwiderstand, die 4-Schalter-Architektur und ein niedriger Ruhestrom von nur 30 μA optimieren den Wirkungsgrad unter allen Lastbedingungen.

The Renesas Electronics ISL91127IR Buck-Boost Regulator is housed in a compact 4mm x 4mm QFN-20 package ideal for space-constrained applications.

Merkmale

  • Akzeptiert Eingangsspannungen oberhalb oder unterhalb der geregelten Ausgangsspannung
  • Automatische und nahtlose Übergange zwischen Abwärts- und Aufwärts-Modi
  • Eingangsspannungsbereich: 1,8 V bis 5,5 V
  • Ausgangsstrom: bis zu 2 A (PVIN = 2,5 V, VOUT = 3,3 V)
  • Hoher Wirkungsgrad: bis zu 96 %
  • 30 μA Ruhestrom maximiert den Wirkungsgrad bei geringer Last
  • Schaltfrequenz von 2,5 MHz reduziert die Größe externer Bauelemente
  • Vollständig geschützt vor Kurzschluss, Übertemperatur und Unterspannung
  • 20-Ld-QFN-Gehäuse von 4 mm x 4 mm

Applikationen

  • Tragbare, batteriebetriebene Verbraucher- und medizinische Geräte
  • Spannungsabfall-freie Systemspannung für Smartphones und Tablet-PCs
  • Drahtlose Kommunikationsgeräte
  • 2G-/3G-/4G-HF-Leistungsverstärker

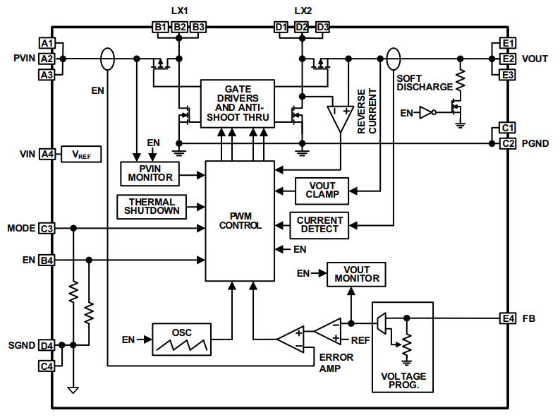
Blockdiagramm

Blockdiagramm - Renesas Electronics ISL91127IR Abwärts-/Aufwärtswandler
Veröffentlichungsdatum: 2017-03-07 | Aktualisiert: 2022-06-20