ROHM Semiconductor BD18326NUF-M Konstantstromtreiber
Der Konstantstromtreiber (CC) BD18326NUF-M von ROHM Semiconductor ist ein Konstantstromtreiber-IC für die Ansteuerung von LED-Lampen im Automobilbereich, die bis zu 40 V belastbar sind. Dieser Stromtreiber bietet hohe Zuverlässigkeit mit eingebauten Funktionen für die thermische De-Rating-Funktion, die LED-Offen-Erkennung und den Ausgangskurzschlussschutz. Der CC-Treiber BD18326NUF-M bietet außerdem eine Überspannungs-Stummschaltfunktion, eine Stromüberbrückungsfunktion bei reduzierter Spannung, einen Ausgang für eine Fehlerflaggenfunktion und einen Eingang für ein Ausgangsstrom-Aus-Steuersignal. Dieser CC-Treiber ist AEC-Q100-qualifiziert und arbeitet im Temperaturbereich von -40 °C bis 150 °C. Typische Applikationen sind LED-Außenleuchten und LED-Innenleuchten für Kraftfahrzeuge.Merkmale
- AEC-Q100-qualifiziert
- Unterstützende Produkte für die funktionale Sicherheit in der Automotive-Industrie
- CR-Timer für PWM-Dimmen
- Thermische Herabstufungsfunktion (THD)
- Offene LED-Erkennung
- Ausgangskurzschlussschutz (OUT SCP)
- SET-Pin-Kurzschlussschutz (SET SCP)
- Überspannungsstummschaltung (OVM)-Funktion
- Strom-Bypass-Funktion bei reduzierter Spannung
- Deaktivieren der LED-Offen-Erkennungsfunktion bei reduzierter Spannung (OPM)
- Ausgang für Fehlerflag/Eingang für Ausgangsstrom AUS
- Steuersignal (PBUS)
Applikationen
- Automotive-LED-Außenleuchten:
- Heckleuchte
- Blinkleuchte
- Tagfahrlicht/Positionslicht
- Nebelscheinwerfer
- Automotive-Innenbeleuchtung:
- Klimaanlagenlampe
- Innenbeleuchtung
- Cluster-Licht
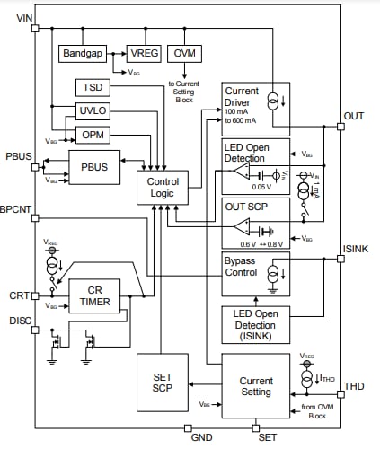
Blockdiagramm
Typische Applikations-Schaltung
Veröffentlichungsdatum: 2021-03-15
| Aktualisiert: 2022-03-11
