ROHM Semiconductor BD18336NUF-M Konstantstrom-Treiber-IC
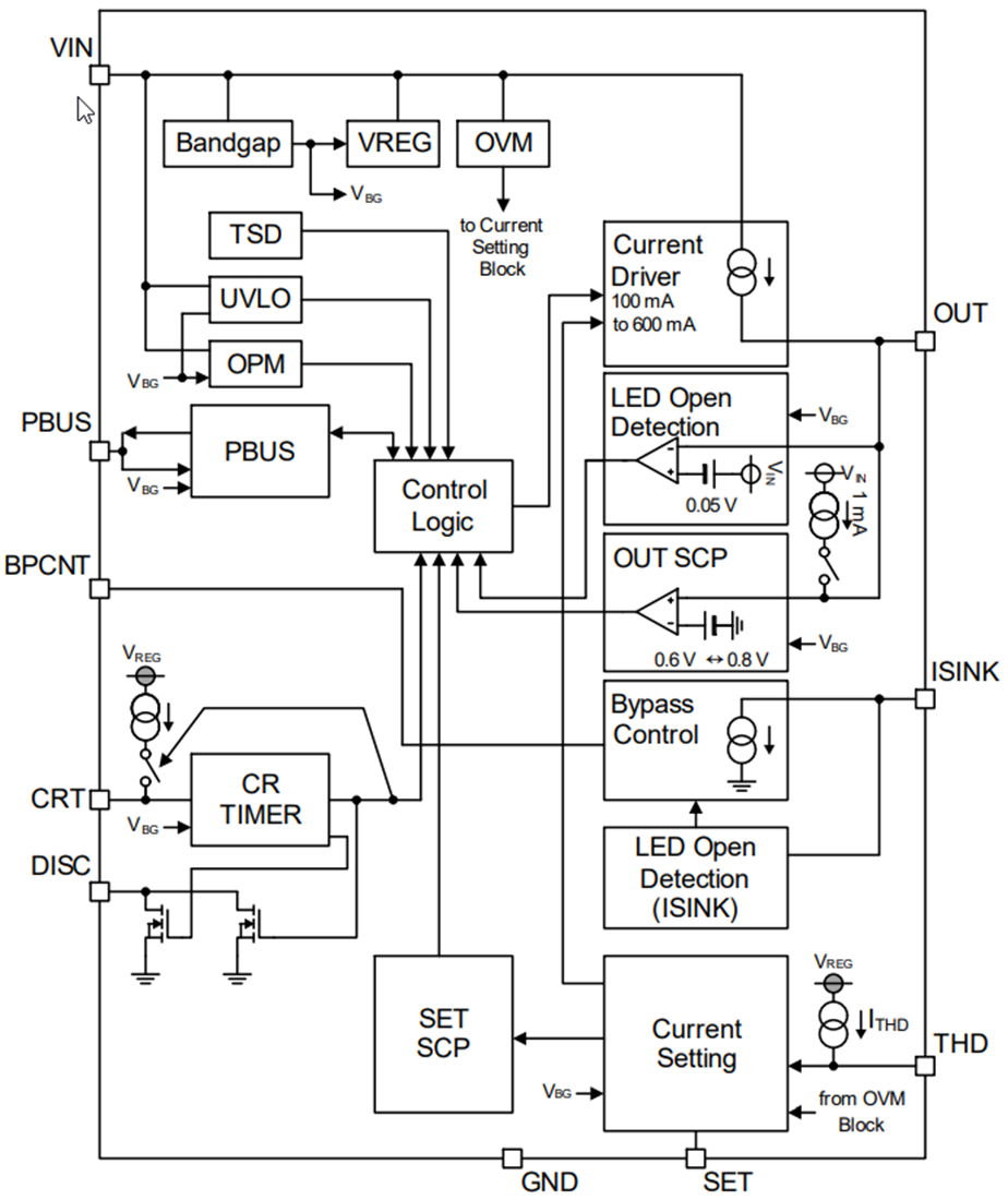
Der BD18336NUF-M Konstantstrom-Treiber-IC von ROHM ist für den Antrieb von Automotive-LED-Lampen ausgelegt, die bis zu 40 V widerstehen können. Das kleine Gehäuse eignet sich für den Einsatz in Sockel-LED-Treiber-Applikationen. Der BD18336NUF-M bietet eine hohe Zuverlässigkeit mit integrierten Funktionen für die thermische Derating-Funktion, die offene LED-Erkennung, die Ausgangskurzschluss-Sicherung und die SET-Pin-Kurzschluss-Sicherung. Darüber hinaus enthält der BD18336NUF-M von ROHM die Überspannungs-Stummschaltung, die Strom-Bypass-Funktion bei reduzierter Spannung, den Ausgang für die Fehlerflaggenfunktion und den Eingang für das Ausgangsstrom-AUS-Steuersignal.Merkmale
- Qualifiziert gemäß AEC-Q100 Klasse 1
- CR-Timer für PWM-Dimmen
- Thermische Herabstufungsfunktion (THD)
- Offene LED-Erkennung
- Ausgangskurzschlussschutz (OUT SCP)
- SET-Pin-Kurzschlussschutz (SET SCP)
- Überspannungsstummschaltungsfunktion (OVM)
- Strom-Bypass-Funktion bei reduzierter Spannung
- Deaktivieren der LED-Offen-Erkennungsfunktion bei reduzierter Spannung (OPM)
- Ausgang für Fehlerflag/Eingang für Ausgangsstrom-AUS-Steuerungssignal (PBUS)
Applikationen
- Automotive-LED-Außenleuchten
- Heckleuchten
- Leuchten für Autokennzeichen
- DRL- und Schlussleuchten
- Nebelscheinwerfer
- Automotive-LED-Innenraumleuchten
- Klimaanlagenlampen
- Kombiinstrumente-Beleuchtung
- Innenbeleuchtung
Technische Daten
- Eingangsspannungsbereich: 5,5 V bis 20 V
- Ausgangsstromgenauigkeit: ±5 %
- 400 mA (DC) 600 mA (bei Betrieb: 50 %) maximaler Ausgangsstrom
- -40 °C bis +150 °C Betriebstemperatur Tj
- 3,0 mm x 3,0 mm x 1,0 mm VSON10FV3030-Gehäuse
Blockdiagramm
Veröffentlichungsdatum: 2020-06-08
| Aktualisiert: 2024-10-01
