ROHM Semiconductor Evaluierungsboard für BD9G500EFJ
Das Evaluierungsboard von ROHM Semiconductor für den BD9G500EFJ verwendet den BD9G500EFJ-LA zur Ausgabe von 5 V aus einer 48-V-Eingangsspannung. Der BD9G500EFJ-LA verfügt über eine Eingangsspannung von 7 V bis 76 V und die Ausgangsspannung ist von 1 V bis 0,97 x VIN V mit externen Widerständen konfigurierbar. Die Betriebsfrequenz ist mit einem externen Widerstand, der mit dem RT-Pin verbunden ist, zwischen 100 kHz und 650 kHz konfigurierbar. Es handelt sich um einen stromgesteuerten DC/DC-Wandler, der ein schnelles Einschwingverhalten und eine einfache Einrichtung der Phasenkompensation bietet. Zu den integrierten Funktionen gehört eine variable Sanftanlauffunktion, die einen Einschaltstrom beim Anfahren verhindert. Weitere Funktionen sind UVLO (Under Voltage Lock Out), TSD (Thermal Shutdown Detection), OVP (Over Voltage Protection), OCP (Over Current Protection) und OVDIS (Over Voltage Discharge).Merkmale
- Verwendet BD9G500EFJ-LA zur Ausgabe von 5 V aus einer 48-V-Eingangsspannung
- Die Eingangsspannung des BD9G500EFJ-LA reicht von 7 V bis 76 V und die Ausgangsspannung ist mit externen
Widerständen von 1 V bis 0,97 x VIN V konfigurierbar. - Dies ist ein stromgesteuerter DC/DC-Wandler, der ein schnelles Einschwingverhalten und
eine einfache Phasenkompensationseinrichtung bietet.
- Die Betriebsfrequenz ist zwischen 100 kHz und 650 kHz mit einem externen Widerstand konfigurierbar, der an den RT-Pin angeschlossen wird.
- Zu den integrierten Funktionen gehören eine variable Softstartfunktion, die einen Einschaltstromstoß beim Start verhindert, UVLO (Under Voltage Lock Out), TSD (Thermal Shutdown Detection), OVP (Over Voltage Protection), OCP{sp}(Over Current Protection) und OVDIS (Over Voltage Discharge)
Applikationen
- Industrieanlagen
- Stromversorgung für FA
- Kommunikationsanlagen
- Batteriemanagementsystem (BMS)
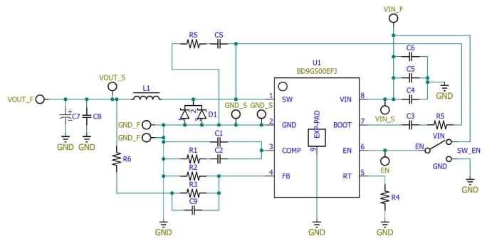
EVK-Schaltplan
Veröffentlichungsdatum: 2021-04-12
| Aktualisiert: 2022-03-11
