ROHM Semiconductor BD9G500EFJ-LA DC/DC-Abwärtswandler

Der DC/DC-Abwärtswandler der Baureihe BD9G500EFJ-LA von ROHM Semiconductor bietet einen integrierten High-Side-Leistungs-MOSFET mit niedrigem Einschaltwiderstand. Der Wandler der Baureihe BD9G500EFJ-LA kann einen Strom mit bis zu 5 A liefern und verfügt über eine einstellbare Betriebsfrequenz von 100 kHz bis 650 kHz.

Der BD9G500EFJ-LA DC/DC-Abwärtswandler von ROHM implementiert eine Strommodus-Architektur, die ein schnelles Einschwingverhalten und eine einfache Phasenkompensations-Einrichtung ermöglicht.

Merkmale

  • Produkt mit langjährigem Support für industrielle Anwendungen
  • Großer Eingangsspannungsbereich
  • Integrierter High-Side-MOSFET
  • Strommodussteuerung
  • Einstellbare Frequenz
  • Softstart-Funktion
  • Überstromschutz (OCP)
  • Unterspannungssperre (UVLO)
  • Übertemperaturschutz (TSD)
  • Überspannungsschutz (OVP)
  • 4,9 mm x 6,0 mm x 1,0 mm B (typ.) x T (typ.) x H (max.) HTSOP-J8-Gehäuse

Applikationen

  • Industrie-Ausstattung
  • Stromversorgung für das Industriebauteil von FA
  • Kommunikations-Leistungssysteme

Technische Daten

  • Eingangsspannungsbereich: 7 V bis 76 V
  • Absolute maximale Eingangsleistung: 80 V
  • 85 V (1-ms-Impuls, 50 % Last oder weniger)
  • Referenzspannungsgenauigkeit: 1,0 V ± 1,0 %
  • Ausgangsstrom von 5 A (max.)
  • High-side-MOSFET-Einschaltwiderstand (typ.): 100 mΩ
  • Abschaltstrom (typ.): 0 μA
  • Betriebstemperaturbereich: -40 °C bis +125 °C

Videos

Übersicht

ROHM Semiconductor BD9G500EFJ-LA DC/DC-Abwärtswandler

DC-Produktangebot und Applikationen

ROHM Semiconductor BD9G500EFJ-LA DC/DC-Abwärtswandler

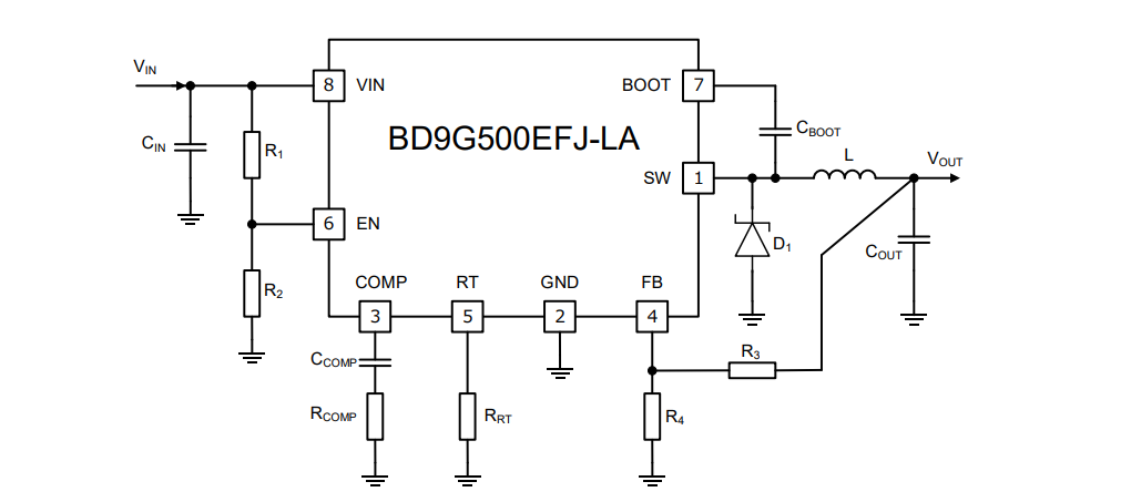
Typische Applikation

ROHM Semiconductor BD9G500EFJ-LA DC/DC-Abwärtswandler

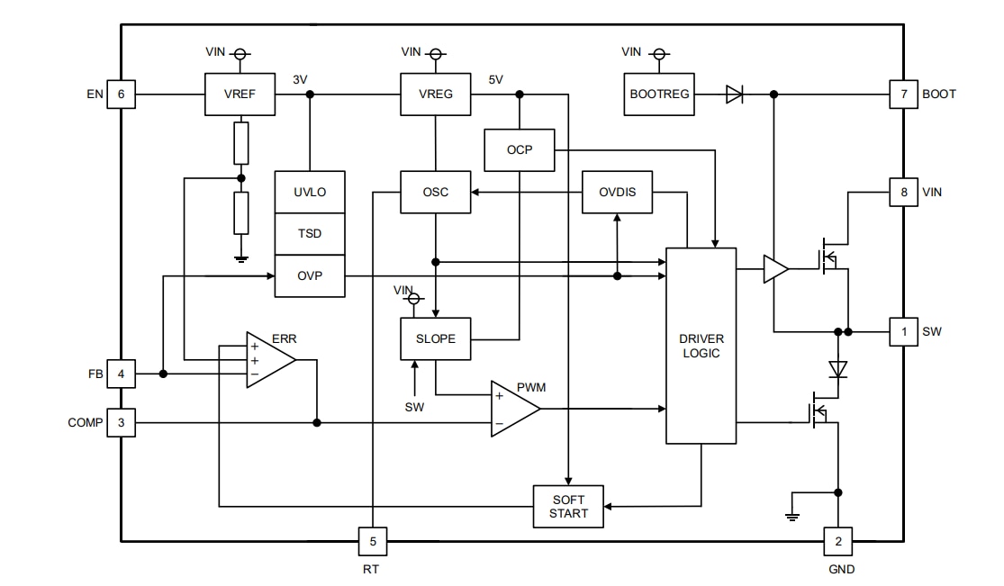
Blockdiagramm

Blockdiagramm - ROHM Semiconductor BD9G500EFJ-LA DC/DC-Abwärtswandler
Veröffentlichungsdatum: 2020-09-15 | Aktualisiert: 2024-10-22