STMicroelectronics STCH0x Quasi-Resonante Controller
STMicroelectronics STCH0x Quasi-Resonante PWM-Controller sind für eine extrem niedrige Standby-Strom-Versorgung ausgelegt. Die Controller verfügen über eingebaute HV-Anlaufzellen mit Null-Stromverbrauch. Diese ICs sind die beste Wahl für einen hohen Wirkungsgrad und eine extrem niedrige Standby-Stromversorgung.Der STCH0x bietet vollständig integrierte Bausteine für die Primärseiten-Konstantstromausgangs-Regelung. Der Controller verfügt über ein erweitertes Energiemanagement mit hohen und hervorragenden dynamischen Leistungen insgesamt.
Merkmale
- Erweitertes Energiemanagement bei sehr geringem Standby-Stromverbrauch (unter 10 mW bei 230 VAC)
- Vollständig integrierte Primärseiten-Konstantstromausgangs-Regelung (CC)
- 650V integrierte HV-Anlaufschaltung mit Null-Stromverbrauch
- Betrieb mit quasi-resonanter (QR) Nullspannungsschaltung (ZVS)
- Automatische Selbstversorgung
- Präziser und einstellbarer Ausgangsüberspannungsschutz mit automatischem Wiederanlauf nach einer Fehlerbedingung
- Eingangsspannungs-Störgrößenaufschaltung für Stromnetz-abhängige CC-Regulierung
- Intelligente Frequenz-Jitter für EMI-Unterdrückung
- SO-8-Gehäuse
Applikationen
- AC-DC-Ladegeräte für Smartphones, Tablet-PCs, Camcorder und andere tragbare Geräte
- AC/DC-Adapter für STB, Notebooks und Hilfsnetzteile
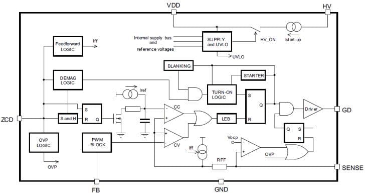
Blockdiagramm
Weitere Ressourcen
Veröffentlichungsdatum: 2016-09-08
| Aktualisiert: 2022-03-11
