STMicroelectronics STEVAL-SMACH15V1 USB-Adapter-Evaluierungsboard

Das STEVAL-SMACH15V1 USB-Adapter-Evaluierungsboard von STMicroelectronics basiert auf dem STCH03 Offline-PWM-Controller für niedrige Standby-Adapter. Das STEVAL-SMACH15V1 bietet eine konstante Ausgangsstrom-Regulierung (CC) mit einem primären Abtastungs-Feedback. Das Bauteil vereint einen leistungsstarken PWM-Controllerchip mit niedriger Spannung und eine 650V-Start-up-Zelle im gleichen Gehäuse. Das Board verfügt auch über einen extrem niedrigen Ruhestrom und ein Burst-Modus-Management. Diese Funktionen reduzieren den Rest-Eingangsverbrauch auf weniger als 15 mW unter Nulllast-Bedingungen.

Merkmale

  • Universal-AC-Netzeingangsspannungsbereich: 90 VAC bis 264 VAC
  • Ausgangsbereich: 5 V bis 3 A Dauerbetrieb
  • Konstantspannung (CV) und Konstantstrom (CC), Betrieb mit CC-Primärabtastung
  • Ausgangs-Überspannungs- und Kurzschlussschutz
  • Eingangsstrom im Standby
  • Intelligentes Leistungsmanagement zur Erhöhung des Wirkungsgrades über den gesamten Ausgangsleistungsbereich
  • Konform mit den strengsten Energieverordnungen
  • EMI: gemäß EN55022-Klasse-B
  • Kleiner Formfaktor: 44 mm x 35 mm x 15 mm

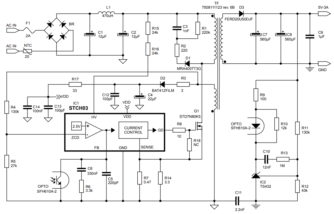
Schaltplan

Schaltplan - STMicroelectronics STEVAL-SMACH15V1 USB-Adapter-Evaluierungsboard
Veröffentlichungsdatum: 2018-07-10 | Aktualisiert: 2022-03-10