STMicroelectronics STEVAL-LLL003V1 Evaluierungsboard

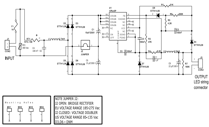
Das STMicroelectronics STEVAL-LLL003V1 Evaluierungsboard von basiert auf einer nicht isolierten Abwärtstopologie mit VIPer0P, die eine minimale Anzahl von Komponenten und einen hohen Wirkungsgrad bei hoher Ausgangsspannung gewährleistet. Das STEVAL-LLL003V1 Evaluierungsboard verfügt über den neuen VIPer0P Offline-Hochspannungswandler als Applikations-Core. Dieser Applikations-Core integriert einen stoßentladungsfesten 800V-Leistungs-MOSFET mit Strommodussteuerung. Das STEVAL-LLL0031 Evaluierungsboard bietet eine thermische Abschaltung, einen offenen oder Nulllast-Schaltungsschutz und Kurzschluss- oder Überlastschaltungsschutz. Dieses STEVAL-LLL003V1 Evaluierungsboard wendet eine direkte Stromregelung an, um die Genauigkeit des LED-Stroms zu verbessern.

Merkmale

  • Nicht-isolierte Abwärtstopologie
  • Zwei Eingangsspannungsbereiche:
    • US-Bereich: 85 VAC bis 135 VAC 
    • EU-Bereich: 175 VAC bis 285 VAC
  • Schutzfunktionen:
    • Offener oder Nulllast-Schaltungsschutz
    • Kurzschluss- oder Überlast-Schaltungsschutz
    • Thermische Abschaltung
  • Soft-Start für eine verbesserte Systemzuverlässigkeit

STEVAL-LLL003V1 Schaltplan-Diagramm

STMicroelectronics STEVAL-LLL003V1 Evaluierungsboard
Veröffentlichungsdatum: 2017-11-09 | Aktualisiert: 2022-06-21