STMicroelectronics STEVAL-VP26K02F Evaluierungsboard

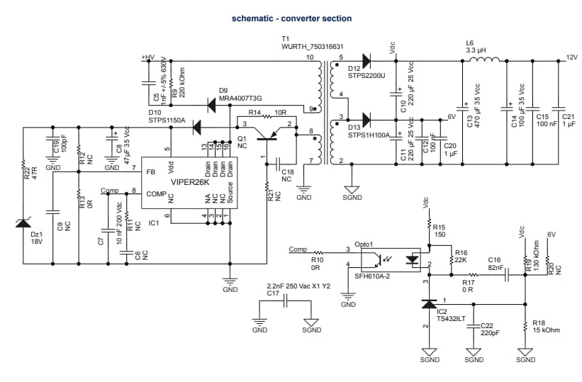
Das STEVAL-VP26K02F Evaluierungsboard von STMicroelectronics enthält einen isolierten SSR-Sperrwandler mit zwei Ausgängen, der für die Versorgung von Smart-Meter- und SPS-Systemen ausgelegt ist. Dieses Evaluierungsboard enthält den VIPER267KDTR Offline-Hochspannungswandler, der über einen stoßentladungsfesten Leistungsbereich von 1.050 V verfügt. Darüber hinaus bietet der VIPER267KDTR Wandler einen PWM-Betrieb bei 60 kHz mit Frequenzjitter bei niedriger EMI, eine Strombegrenzung mit festgelegtem Sollwert von 700 mA und einen On-Board-Soft-Start. Dieser VIPER267KDTR Wandler unterstützt einen isolierten Flyback mit Optokoppler, eine primärseitige Regelung, einen nicht-isolierten Flyback mit resistivem Feedback, Abwärts- und Auf-/Abwärts-SNT-Topologien.

Merkmale

  • Enthält einen isolierten sekundärseitigen Sperrwandler mit zwei Ausgängen
  • Mithilfe des VIPER267KDTR Offline-Hochspannungswandlers entwickelt
  • EMC mit EN55022, EN61000, EN61000-4-4, EN61000-4-5 und EN61000-4-6
  • WEEE-konform

Technische Daten

  • Doppelte Ausgangsspannung:
    • 12 V bei 0,7 Arms (1 A Spitze) und 6 V bei 200 mA
  • Erweiterter AC-Netzeingangsspannungsbereich: 85 VAC bis 500 VAC
  • Netzfrequenzbereich: 47 Hz bis 63 Hz
  • Betriebstemperaturbereich: -40 °C bis +85 °C

Schaltplan-Diagramme

Veröffentlichungsdatum: 2019-10-21 | Aktualisiert: 2024-02-19