STMicroelectronics VIPer26K Hochspannungswandler

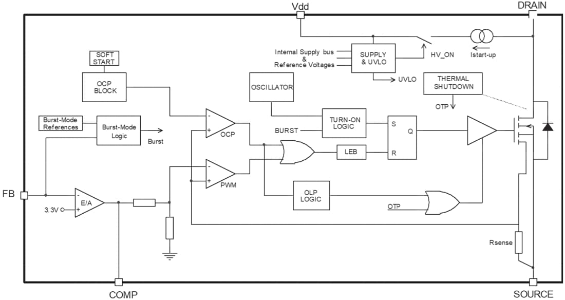
Der VIPer26K Hochspannungswandler von STMicroelectronics bietet eine intelligente Integration eines stoßentladungsfesten 1.050-V-Leistungs-MOSFETs mit PWM-Strommodusregelung. Der 1050V-BV Leistungs-MOSFET ermöglicht die Anlegung eines erweiterten Eingangsspannungsbereichs und die Verringerung der Größe der DRAIN-Snubber-Schaltung. Der VIPer26K hat einen sehr geringen Stromverbrauch und wird im Burst-Modus bei geringer Last betrieben. Dadurch können mit diesem IC die strengsten Energiesparstandards erfüllt werden. Die integrierte HV-Einschaltfunktion, der Sensor-FET, Fehlerverstärker und Oszillator mit Jitter ermöglichen das Design einer vollständigen Applikation mit einer minimalen Anzahl von Komponenten. Der VIPer26K unterstützt die gängigsten SNT-Topologien, wie z. B. isoliertes Flyback mit einem Optokoppler, primärseitige Regelung, nicht-isoliertes Flyback mit einem resistiven Feedback, Buck und Buck-Boost.

Merkmale

  • Stoßentladungsfester 1.050-V-Leistungs-MOSFET ermöglicht die Abdeckung eines sehr großen VAC-Eingangsbereichs
  • Embedded-HV-Einschaltfunktion und Sensor-FET
  • Strommodus-PWM-Controller
  • Drain-Strombegrenzungsschutz (OCP)
    • -500 mA (VIPER265K)
    • -700mA (VIPER267K)
  • Jitter-Schaltfrequenz verringert die Kosten für EMI-Filter: 60 kHz ±4 kHz
  • Standby-Leistung von <30 mW bei 230 VAC
  • Embedded-I/O mit 3,3-V-Referenz
  • Sicherer automatischer Neustart nach einer Fehlerbedingung
  • Hysteretische thermische Abschaltung
  • Eingebauter Sanftanlauf für eine verbesserte Systemzuverlässigkeit

Applikationen

  • SNT für Energiemessung
  • Hilfsspannungsversorgung für Industriesysteme mit 3-Phaseneingang
  • LED-Beleuchtung
  • Klimaanlagen

Blockdiagramm

Blockdiagramm - STMicroelectronics VIPer26K Hochspannungswandler
Veröffentlichungsdatum: 2019-06-07 | Aktualisiert: 2024-03-05