STMicroelectronics X-NUCLEO-OUT03A1 Erweiterungsboard
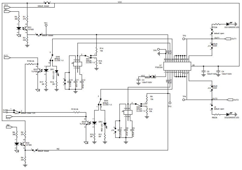
Das Erweiterungsboard X-NUCLEO-OUT03A1 von STMicroelectronics ist ein industrielles Erweiterungsboard mit digitalem Ausgang für den STM32 Nucleo. Dieses Board bietet eine leistungsstarke und flexible Umgebung für die Evaluierung der Antriebs- und Diagnosefunktionen des IPS2050H-Moduls. Das X-NUCLEO-OUT03A1 verbindet sich mit dem Mikrocontroller auf dem STM32 Nucleo über 5-kV-Optokoppler, die von GPIO-Pins, Arduino UNO R3- und ST Morpho-Steckverbindern angesteuert werden. Dieses Erweiterungsboard kann entweder mit einem NUCLEO-F401RE oder NUCLEO-G431RB Development Board verbunden werden. Es ist auch möglich, ein System zu evaluieren, das aus bis zu vier gestapelten X-NUCLEO-OUT03A1-Erweiterungsboards besteht.Merkmale
- Basiert auf dem Dual-High-Side-Schalter IPS2050H, der über folgende Merkmale verfügt:
- Betriebsbereich bis zu 60 V/2.5 A
- Geringe Verlustleistung (RON (MAX.) = 50 mΩ)
- Schnelles Abklingen für induktive Lasten
- Smart-Antrieb von kapazitiver Last
- Unterspannungssperre
- Überlast- und Übertemperaturschutz pro Kanal
- PSSO24-Gehäuse
- Betriebsbereich des Applikationsboards: 8 bis 33 V/0 bis 2,5 A
- Erweiterter Spannungsbetriebsbereich (J3 offen): bis zu 60 V
- Grüne LEDs für Ein-/Ausgangsstatus
- Rote LEDs für Pro-Kanal-Diagnose (Überlast und Überhitzung)
- Galvanische Trennung von 5 kV
- Umpolungsschutz für Versorgungsschiene
- EMV-Konformität mit IEC61000-4-2, IEC61000-4-3 und IEC61000-4-5
- Kompatibel mit STM32 Nucleo-Development Boards
- Ausgestattet mit Arduino UNO R3-Steckverbindern
- CE-zertifiziert
- RoHS- und China-RoHS-konform
Applikationen
- Speicherprogrammierbare Steuerungen (SPS)
- Verkaufsautomaten
- Industrie-PC-Peripherie-Ein-/Ausgang
- Universal-High-Side-Schalter-Applikationen
- Numerische Steuerungsmaschinen
Veröffentlichungsdatum: 2022-01-28
| Aktualisiert: 2024-04-23
