STMicroelectronics X-NUCLEO-OUT04A1 Erweiterungsboard

Das X-NUCLEO-OUT04A1 Erweiterungsboard ist   ein industrielles Erweiterungsboard mit digitalem Ausgang für den STM32 Nucleo.  Dieses Board bietet eine leistungsstarke und flexible Umgebung für die Evaluierung der Antriebs- und Diagnosefunktionen des IPS2050H-32 Moduls (duales High-Side Smart-Power Solid-State-Relais).  Der X-NUCLEO-OUT04A1 ist mit dem Mikrocontroller des STM32 Nucleo über 5kV-Optokoppler verbunden, die von GPIO-Pins, Arduino UNO R3 und ST-Morpho-Anschlüssen angesteuert werden. Dieses Erweiterungsboard kann entweder mit einem NUCLEO-F401RE oder NUCLEO-G431RB Development Board verbunden werden.  Es ist auch möglich, ein System zu evaluieren, das aus bis zu vier gestapelten X-NUCLEO-OUT04A1-Erweiterungskarten besteht.

Merkmale

  • Basierend auf dem IPS2050H-32 Dual-High-Side-Schalter mit folgenden Merkmalen:
    • Betriebsbereich bis zu 60V/5.7A
    • Geringe Verlustleistung (RON (MAX.) = 50mΩ)
    • Schnelles Abklingen für induktive Lasten
    • Smart-Antrieb von kapazitiver Last
    • Unterspannungssperre
    • Überlast- und Übertemperaturschutz pro Kanal
    • PSSO24-Gehäuse
  • Betriebsbereich des Applikationsboards: 8 bis 33 V/0 bis 5,7 A
  • Erweiterter Spannungsbetriebsbereich (J3 offen): bis zu 60 V
  • Grüne LEDs für Ein-/Ausgangsstatus
  • Rote LEDs für Pro-Kanal-Diagnose (Überlast und Überhitzung)
  • Galvanische Trennung von 5 kV
  • Umpolungsschutz für Versorgungsschiene
  • EMV-Konformität mit IEC61000-4-2, IEC61000-4-3 und IEC61000-4-5
  • Kompatibel mit STM32 Nucleo-Development Boards
  • Ausgestattet mit Arduino UNO R3-Steckverbindern
  • CE-zertifiziert
  • RoHS- und China-RoHS-konform

Applikationen

  • Verkaufsautomaten
  • Speicherprogrammierbare Steuerungen (SPS)
  • Universal-High-Side-Schalter-Applikationen
  • Industrie-PC-Peripherie-Ein-/Ausgang
  • Numerische Steuerungsmaschinen

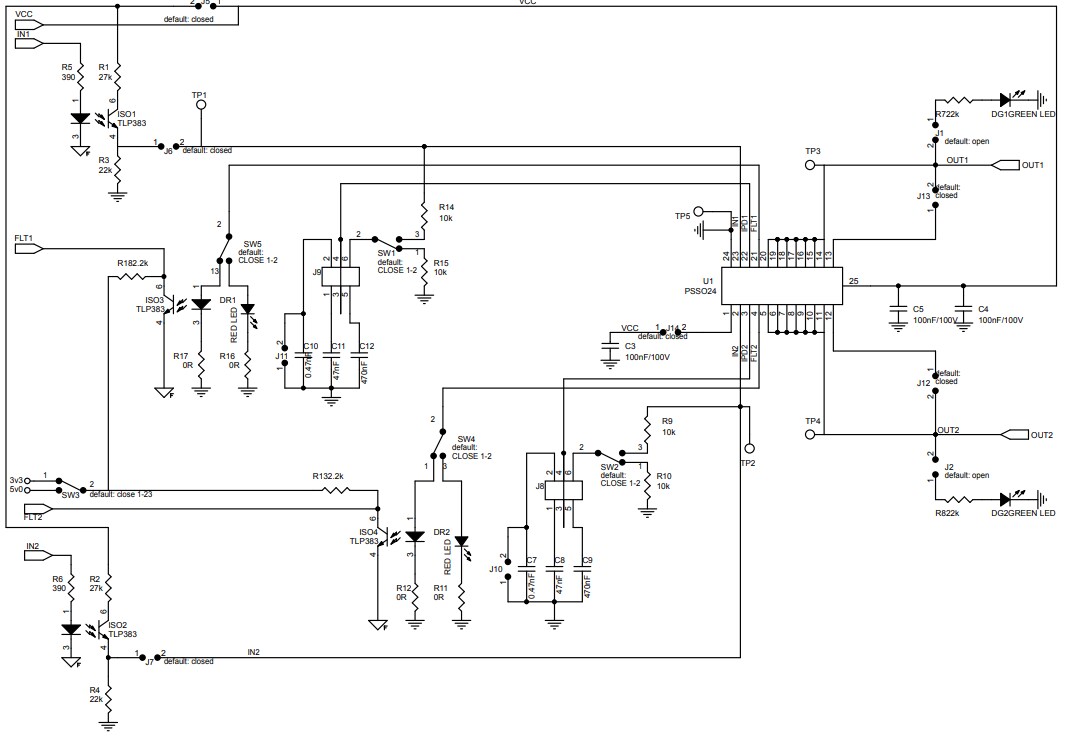
Schaltpläne

Veröffentlichungsdatum: 2022-01-28 | Aktualisiert: 2023-11-03