Texas Instruments bq25176M Lineares 800-mA-Batterie-Ladegerät
Das lineare 800-mA-Batterieladegerät bq25176M von Texas Instruments ist ein integriertes lineares Solarladegerät für 1-Zellen-Li-Ion-, LiFePO4- und Li-Polymer-Batterien mit kontinuierlichem Lademodus und Batterieverfolgung VINDPM. Das Gerät verfügt über einen einzigen Stromausgang, der die Batterie lädt. Wenn die Systemlast parallel zur Batterie platziert wird, wird der Ladestrom zwischen der Batterie und dem System geteilt. Das Bauteil verfügt über vier Phasen zum Laden einer Li-Ionen-/Li-Poly-Batterie. Die Erhaltungsladung wird verwendet, um die Batteriespannung auf VBAT_SHORT zu bringen. Die Vorladung wird zur Wiederherstellung einer vollständig entladenen Batterie verwendet. Der Schnelllade-Konstantstrom wird verwendet, um den Großteil der Lade- und Spannungsregelung zu liefern, damit die volle Kapazität erreicht wird.In allen Ladephasen überwacht ein interner Regelkreis die IC-Sperrschichttemperatur und verringert den Ladestrom wenn die interne Temperaturschwelle, TREG, überschritten wird. Die bq25176M Ladestrommessung von Texas Instruments und Leistungsstufenfunktionen sind vollständig verfügbar. Die Ladegerät-Funktion verfügt über hochpräzise Strom- und Spannungsregelkreise mit hoher Genauigkeit, eine automatische Ladeabschaltung und eine Ladestatusanzeige. Der Schnellladestrom und die Ladespannung sind über externe Widerstände programmierbar. Der Vorladungs- und Abschaltstrom-Schwellenwert verfolgt die Schnellladestromeinstellung.
Merkmale
- Eingangsspannung bis zu 30 V tolerant
- Eingangsspannungs-basiertes dynamisches Leistungsmanagement (VINDPM) zur Verfolgung der Batteriespannung
- Automatischer Schlafmodus für einen geringen Stromverbrauch
- Batterie-Ableitstrom: 350 nA
- 80 µA Eingangsleckstrom, wenn der Ladevorgang deaktiviert ist
- Unterstützt 1-Zellen-Li-Ion, Li-Poly und LiFePO4
- Programmierbarer Betrieb mit externem Widerstand
- VSET zur Einstellung der Batterieregelungsspannung:
- Li-Ionen: 4,05 V, 4,15 V, 4,2 V, 4,35 V, 4,4 V
- LiFePO4: 3,5 V, 3,6 V, 3,7 V
- ISET zur Einstellung des Ladestroms von 10 mA bis 800 mA
- VSET zur Einstellung der Batterieregelungsspannung:
- Ladefunktionen
- Vorladestrom 20 % des ISET
- Anschlussstrom von 10 % des ISET
- Dynamisches Eingangsspannungs-Leistungsmanagement (VINDPM) zur Verfolgung der Batteriespannung und für Solarladung
- Vorspannungs-Pin für Ladefunktionssteuerung
- Open-Drain-Ausgang für Status- und Fehleranzeige
- Open-Drain-Ausgang für Power-Good-Anzeige
- Hohe Genauigkeit
- ±0,5 % Ladespannungsgenauigkeit
- Ladestromgenauigkeit: ±10 %
- Integrierter Fehlerschutz
- Überspannungsschutz: 18 V IN
- VSET-basierter OUT-Überspannungsschutz
- Überstromschutz: 1.000 mA
- 125 °C Thermoregulierung, 150 °C Übertemperaturschutz
- OUT-Kurzschluss-Sicherung
- VSET-, ISET-Pins Kurzschluss-Sicherung/Offen-Schutz
Applikationen
- Smart-Tracker
- Stromsparende Handgeräte
- Zusätzliche Solar-Ladegeräte
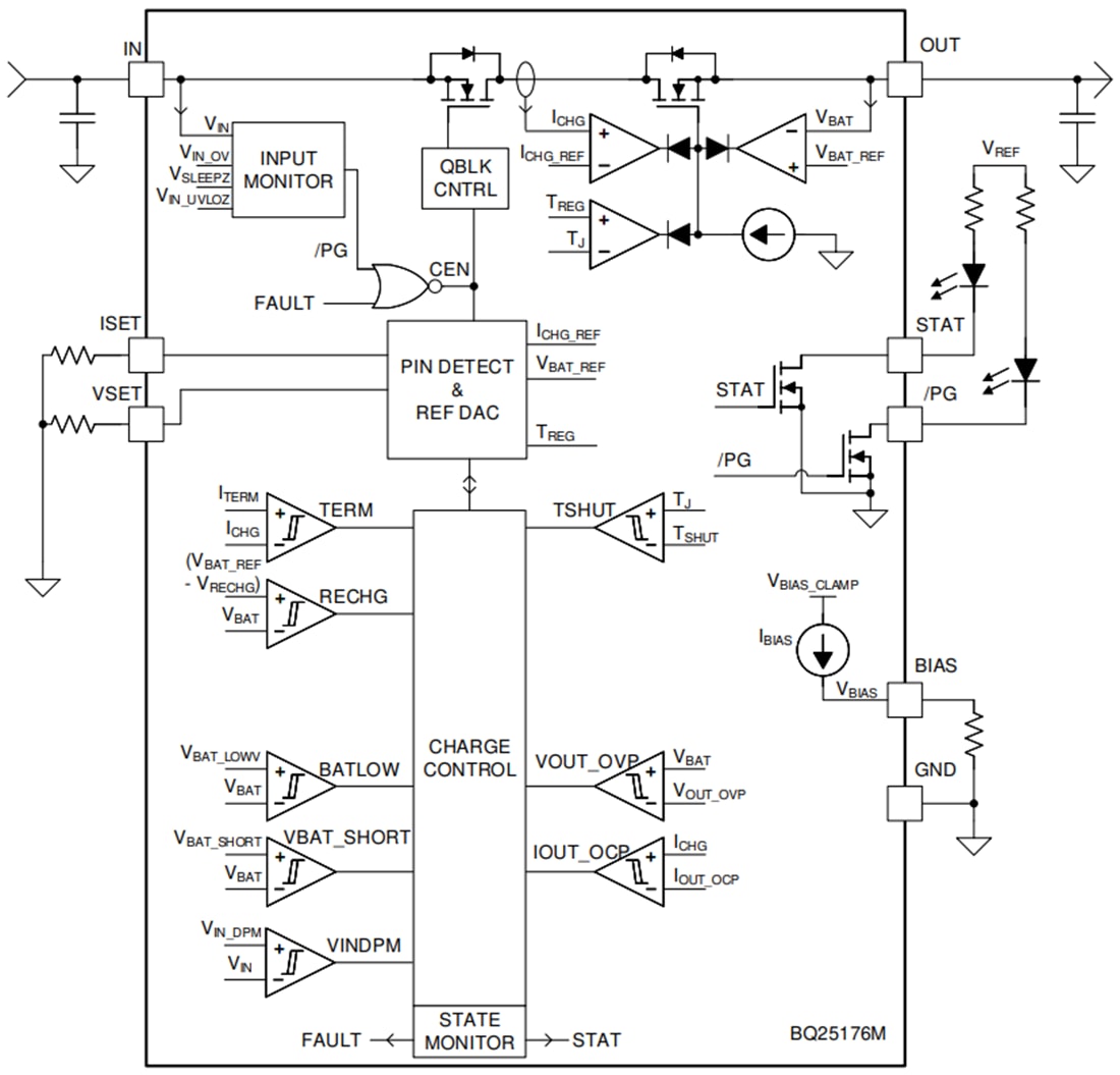
Funktionales Blockdiagramm
Veröffentlichungsdatum: 2022-12-14
| Aktualisiert: 2024-01-03
