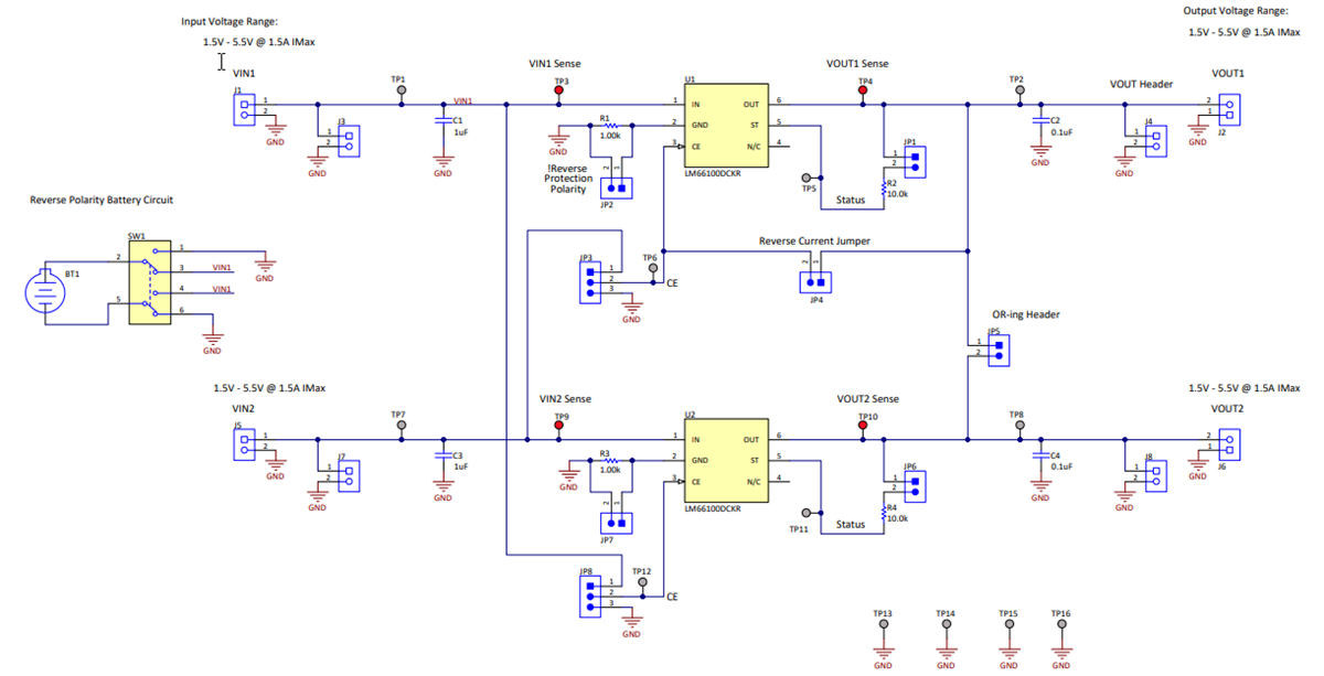
Texas Instruments LM66100EVM Evaluierungsmodul
Das Texas Instruments LM66100EVM Evaluierungsmodul ist eine Zweischicht-PCB, die zwei LM66100 Ideal-Dioden zur Evaluierung der O-Ring-Konfigurationen enthält. Das LM66100EVM ermöglicht unterschiedliche Eingangsspannungen (1,5 V bis 5,5 V) unter verschiedenen Lastbedingungen (0 A bis 1,5 A). Dies bietet bei Tests einen Pfad mit niedrigem Widerstand in und aus dem Gehäuse. Testpunktverbindungen ermöglichen es dem LM66100EVM präzise RON-Messungen auszuführen. Das LM66100EVM ermöglicht die Evaluierung von Konfigurationen, wie z. B. des dualen O-Ring- und Umpolungsschutzes.Merkmale
- Das EVM ermöglicht die Evaluierung des LM66100 Lastschalter
- Das EVM ermöglicht den Zugriff auf den VIN-, VOUT-, GND-, ST- und CE-Pin des LM66100 Lastschalterbauteils
- Kein Eingangsstromverbrauch
- VIN-Eingangsspannungsbereich: 1,5 V bis 5,5 V
- CIN- und COUT-On-Board-Kondensatoren
Schaltplan
Veröffentlichungsdatum: 2019-04-22
| Aktualisiert: 2023-08-23
