Texas Instruments Ideal-Diodencontroller LM74930-Q1

Der Texas Instruments  LM74930-Q1 Ideal-Diodencontroller ist ein Ideal-Dioden-Überspannungsschutz mit Schutzschalter für Kraftfahrzeuge. Dieser IC treibt und steuert externe N-Kanal-MOSFETs in Back-to-Back-Anordnungen an und emuliert einen idealen Diodengleichrichter und eine Ein-/Ausschaltung des Strompfads mit Überstrom- und Überspannungsschutz. Der Diodencontroller LM74930-Q1 hält negativen Versorgungsspannungen bis zu -65 V stand und schützt die Lasten. Die integrierte  High-Side-Gate (HGATE)-Steuerung steuert  den ersten MOSFET im Leistungspfad und trägt dazu bei, die Last bei Überstrom, Überspannung und Unterspannung zu unterbrechen. Durch den DGATE wird ein zweiter MOSFET gesteuert, um eine Schottky-Diode für den Rückwärtspolungsschutz am Eingang zu ersetzen und  den Ausgangsspannungspegel  aufrechtzuerhalten, indem er den Rückstrom vom Ausgang zum Eingang blockiert. Der Diodencontroller LM74930-Q1 verfügt über einen integrierten Strommessverstärker, der eine einstellbare Überstrom- und Kurzschlussschutzfunktion mit Schutzschaltern-Option integriert. Dieser Ideal-Diodencontroller verfügt außerdem über einen einstellbaren Überspannungs- und Unterspannungsschutz, um vor Versorgungsschwankungen zu schützen.

Der Ideal-Diodencontroller LM74930-Q1 ist im platzsparenden 24-Pin-VQFN-Gehäuse erhältlich. Die typischen Anwendungen beinhalten den Schutz vor umgekehrter Batteriepolung bei 12 V/24 V-Fahrzeugen, den Einsatz im industriellen Transportwesen und die redundante Stromversorgung mittels ORing. Dieser Ideal-Diodenregler verfügt über die AEC-Q1-Automobilqualifizierung.

Merkmale

  • Durch die AEC-Q100-Automobilqualifizierung erfüllt er die Standards für den Einsatz in der Automobilindustrie.
  • -40 °C bis 125 °C Umgebungsbetriebstemperaturbereich (Gerätetemperaturklasse 1)
  • 4V bis 65V Eingangsspannungsbereich
  • Umpolungseingangsschutz bis auf -65 V
  • Treibt externe Back-to-Back-n-Kanal-MOSFETs in einer Common-Source-Konfiguration an
  • Idealer Diodenbetrieb mit 10,5 mV A-zu-C-Durchlass-Spannungsabfall-Regelung
  • Niedriger Schwellwert für die Sperrerkennung (-10,5 mV) mit schneller DGATE-Ausschaltreaktion (0,5 µs)
  • 18 mA Spitzen-Gate (DGATE) schaltet den Strom ein
  • 2,6 A Spitzen-DGATE-Ausschaltstrom
  • Einstellbarer Überstrom- und Kurzschlussschutz
  • Analoger Stromüberwachungsausgang mit 10 % Genauigkeit (IMON)
  • Einstellbarer Überspannungs- und Unterspannungsschutz
  • Niedriger 2,5 µA Abschaltstrom (EN=Low)
  • MODE-Pin, um bidirektionalen Stromfluss zu ermöglichen (MODE=Low)
  • Erfüllt die transienten, automotive ISO7637 Anforderungen mit einer geeigneten TVS-Diode
  • Erhältlich in einem platzsparenden 24-Pin-VQFN-Gehäuse

Applikationen

  • 12 V/24 V Kfz-Verpolungsschutz für die Batterie
  • Industrie-Transportsysteme
  • ORing für redundante Stromversorgung

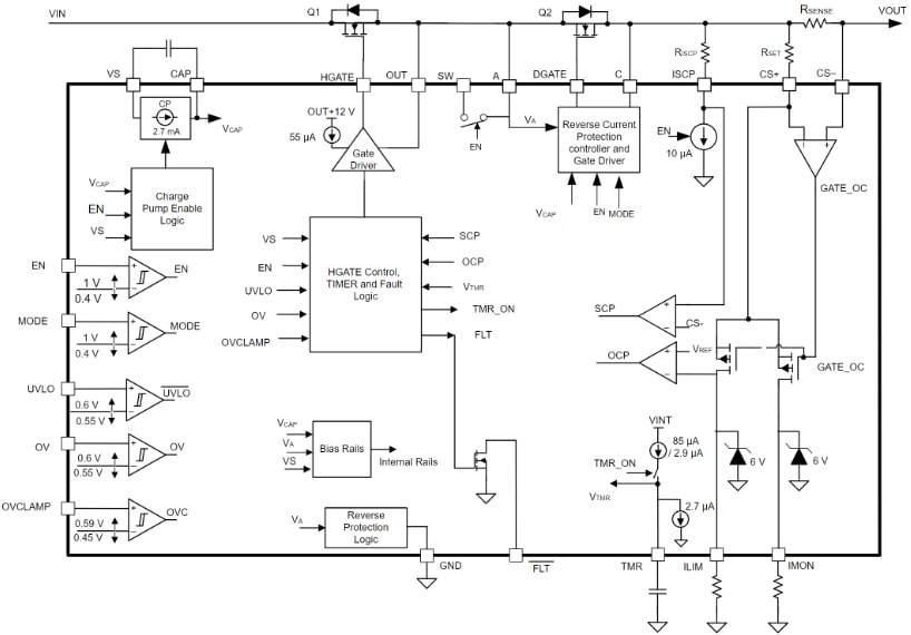
Funktionales Blockdiagramm

Blockdiagramm - Texas Instruments Ideal-Diodencontroller LM74930-Q1

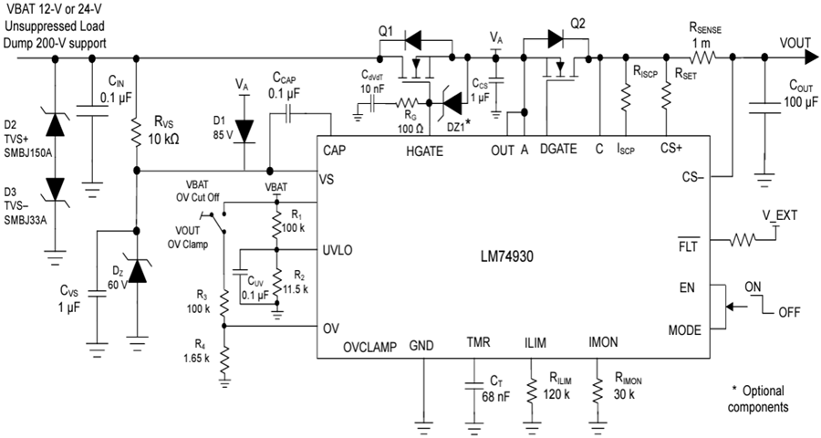
Anwendungsschaltplan

Applikations-Schaltungsdiagramm - Texas Instruments Ideal-Diodencontroller LM74930-Q1
Veröffentlichungsdatum: 2024-01-09 | Aktualisiert: 2024-01-30