Texas Instruments LMR60410 Synchroner Abwärtswandler
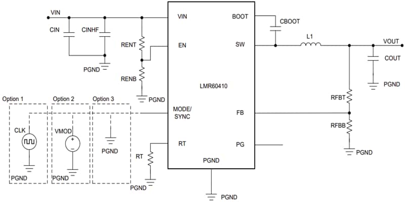
Der Texas Instruments LMR60410 synchrone Abwärtswandler ist für eine hohe Leistungsdichte, eine niedrige elektromagnetische Störung (EMI) und eine niedrige Ausgangskapazität optimiert. Dieser Wandler verfügt über einen Eingangsspannungsbereich von 3 V bis 36 V (42 V absolutes Maximum), einen programmierbaren Schaltfrequenzbereich von 200 kHz bis 2,2 MHz und einen typischen niedrigen Mindest-tON von 30 ns. Der LMR60410 Abwärtswandler bietet Pin-programmierbare Ausgangsspannungsoptionen in festen 3,3 V/ADJ und 5 V/ADJ, indem der Ausgangsspannungsknoten direkt mit dem Feedback-Pin verbunden wird. Dieser Wandler enthält einen Abschaltstrom von 0,65 μA, einen Standby-Strom von 5 μA, eine FPWM, PFM und eine externe Frequenzsynchronisierung. Der MODE-/SYNC-Pin ermöglicht Designern die Auswahl des Betriebsmodus oder die Synchronisierung mit einer externen Taktfrequenz. Der PG-Pin ermöglicht eine Stromversorgungssequenzierung und die Anzeige des Ausgangsspannungszustands, ohne dass externe Spannungswächter erforderlich sind. Der LMR60410 Wandler bietet Ausführungen mit Frequenzspreizung in einem extrem kompakten 2,5 mm x 2 mm HotMesh™-QFN-9-Gehäuse mit benetzbaren Flanken. Zu den typischen Applikationen gehören Industrietransport, Fabrikautomatisierung und -steuerung sowie Motorantriebe.Merkmale
- Geeignet für funktionale Sicherheit:
- Dokumentation zur Unterstützung des Designs von funktionalen Sicherheitssystemen ist verfügbar
- Großer Betriebseingangsspannungsbereich: 3 V bis 36 V (42 V absolutes maximum)
- Über Pins programmierbare Ausgangsspannungsoptionen sind verfügbar: 3.3V/ADJ und 5V/ADJ:
- Einstellbarer Ausgangsspannungsbereich: 1 V bis 20 V
- Optimiert für geringe elektromagnetische Störungen (EMI):
- HotRod™ QFN-Gehäuse mit niedriger Induktivität
- Erweiterte Frequenzspreizungsoptionen verfügbar
- Niedrige minimale Einschaltzeit tON (30 ns typ.)
- Programmierbare Schaltfrequenz: 200 kHz bis 2,2 MHz
- FPWM-, PFM- oder externe Frequenzsynchronisierung ist verfügbar
- Ultra-niedriger Ruhestrom:
- Abschaltstrom: 0,65 μA
- Standby-Strom: 5 μA
- Power-Good-Ausgang für Leistungssequenzierung
Applikationen
- Industrieller Transport
- Fabrikautomatisierung und -steuerung
- Motorantriebe
Funktionales Blockdiagramm
Typische Applikations-Schaltung
Schaltschema – Fest vorgegebener Ausgang
Veröffentlichungsdatum: 2025-01-23
| Aktualisiert: 2025-08-27
