Texas Instruments TLV9061DPWEVM Evaluierungsmodul
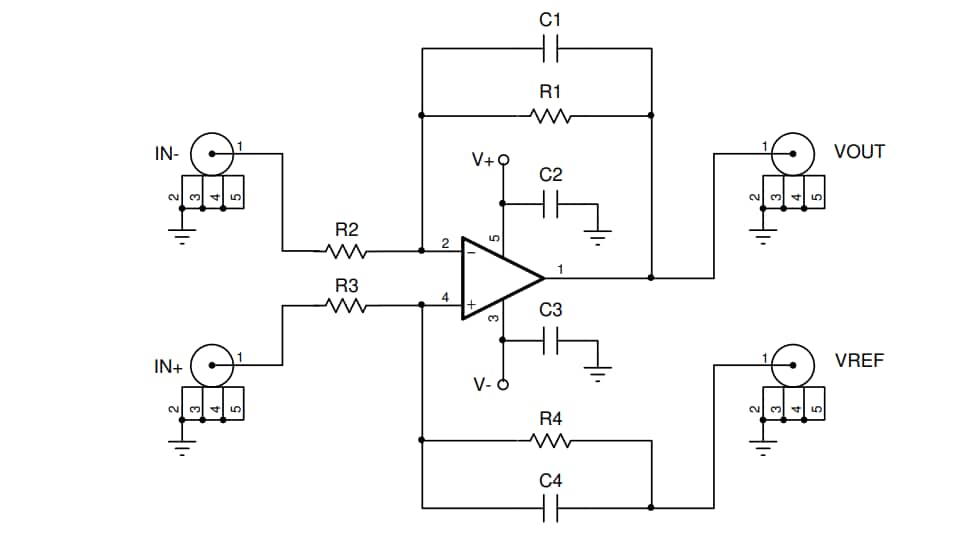
Das Texas Instruments TLV9061DPWEVM Evaluierungsmodul ist zur Evaluierung der Funktionsweise des TLV9061DPW konfiguriert. Die TLV9061DPW Low-Voltage-Operationsverstärker haben Rail-to-Rail-Eingangs- und Ausgangsschwingungen. Diese Geräte sind äußerst kosteneffiziente Lösungen für Anwendungen, die einen Niederspannungsbetrieb, eine kleine Grundfläche und einen hohen kapazitiven Lastantrieb erfordern.Das TI TLV9061DPWEVM Evaluierungsmodul wird mit dem TLV9061DPW geliefert, so dass die Entwickler die passiven Komponenten für die gewünschte Schaltungskonfiguration einsetzen können. Dieser TLV9061DPWEVM kann leicht als invertierender, nicht-invertierender und Differenzverstärker konfiguriert werden, was eine schnelle Evaluierung und Überprüfung des Designkonzepts ermöglicht.
Merkmale
- TLV9061DPW auf dem Auswertungsmodul ausgefüllt
- Nicht-invertierende, invertierende und Differenzverstärker-Schaltungskonfigurationen verfügbar
- Schaltplan im Siebdruckverfahren auf dem Auswertemodul
- Mehrere Anschlussoptionen für Eingangs- und Ausgangsverbindungen, einschließlich SMA, Testpunkt und Drähte
Lieferumfang Kit
- TLV9061DPWEVM evaluierungsmodul
- Kopfleisten mit vier Positionen (TS-104-G-A)
Übersicht
Schaltschema
Veröffentlichungsdatum: 2020-10-12
| Aktualisiert: 2024-08-30
