Texas Instruments TLVM13640 4-A-Abwärtsleistungsmodul
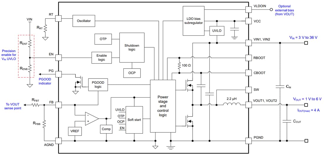
Das 4-A-Abwärtsleistungsmodul TLVM13640 von Texas Instruments ist eine hochintegrierte DC/DC-Lösung mit 36 V und 4 A, die Leistungs-MOSFETs, eine abgeschirmte Induktivität und passive Bauelemente in einem Enhanced HotRod™-QFN-Gehäuse kombiniert. Das Modul verfügt überVIN- und VOUT-Pins an den Ecken des Gehäuses für eine optimierte Platzierung des Eingangs- und Ausgangskondensators. Vier größere Wärme-Pads an der Unterseite des Moduls ermöglichen ein einfaches Layout und eine leichte Handhabung in der Fertigung.Mit einem Ausgangsspannungsbereich von 1 V bis 6 V ist der TLVM13640 von Texas Instruments für eine schnelle und einfache Implementierung eines Designs mit niedriger EMI in einem kleinen PCB-Footprint ausgelegt. Die Gesamtlösung erfordert nur vier externe Komponenten und macht die Auswahl von Magneten und Kompensationsteilen im Designprozess überflüssig.
Obwohl das TLVM13640 Modul für eine kleine Größe und Einfachheit in platzbeschränkten Applikationen ausgelegt ist, bietet es viele Funktionen für eine robuste Leistungsfähigkeit. Zu diesen Merkmalen gehören eine Präzisionsfreigabe mit Hysterese für einstellbares Eingangsspannungs-UVLO, eine über einen Widerstand programmierbare Anstiegsgeschwindigkeit des Schaltknotens für verbesserte EMI, integrierteVCC, Bootstrap und Eingangskondensatoren für erhöhte Zuverlässigkeit und höhere Dichte. Darüber hinaus verfügen diese Bauteile über eine konstante Schaltfrequenz über den gesamten Laststrombereich, eine negative Ausgangsspannungsbelastbarkeit und eine PGOOD-Anzeige für die Sequenzierung, den Fehlerschutz und die Ausgangsspannungsüberwachung.
Merkmale
- Vielseitiges synchrones DC/DC-Abwärtsleistungsmodul
- Integrierte MOSFETs, Induktivität und Regler
- Breiter Eingangsspannungsbereich von 3 V bis 36 V
- Eine einstellbare Ausgangsspannung von 1 V bis 6 V mit einer Sollwertgenauigkeit über Temperatur von 1 %
- Umspritztes Gehäuse: 5,0 mm × 5,5 mm × 4 mm
- Sperrschichttemperaturbereich: -40 °C bis 125 °C
- Frequenz einstellbar von 200 kHzz bis 2,2 MHzz
- Negative Ausgangsspannung möglich
- Ultrahoher Wirkungsgrad über den gesamten Lastbereich
- 95 %+ Spitzenwirkungsgrad
- Externe Vorspannungs-Option für einen verbesserten Wirkungsgrad
- Abschalt-Ruhestrom von 0,6 µA (typisch)
- Typische Dropout-Spannung von 0,5 V bei einer Last von 4 A
- Extrem niedrige leitungsgebundene und abgestrahlte EMI-Signaturen
- Rauscharmes Gehäuse mit dualen Eingangspfaden und integrierten Kondensatoren reduziert ein Schaltüberschwingen
- Über den Widerstand einstellbare Anstiegsrate des Schaltknotens
- FPWM-Betriebsmodus mit Konstantfrequenz
- Erfüllt die Anforderungen gemäß CISPR 11 und 32 Klasse B Emissionen
- Geeignet für skalierbare Netzteile
- Pin-kompatibel mit dem TLVM13660 (36 V, 6 A)
- Inhärente Schutzfunktionen für ein robustes Design
- Ein Präzisionsfreigabeeingang und Open-Drain-PGOOD-Anzeige für Sequenzierung, Steuerung und VIN UVLO
- Überstrom- und Übertemperaturschutz
Applikationen
- Prüfung und Messung, Luft- und Raumfahrt und Verteidigung
- Fabrikautomatisierung und -steuerung
- Buck- und Inverting-Buck-Boost-Stromversorgungen
Funktionales Blockdiagramm
