Texas Instruments TPS40345 Synchrone 25A-Abwärtscontroller
Texas Instruments TPS40345 synchrone 25A-Abwärtscontroller bieten einen Eingangsspannungsbereich von 3 V bis 20 V mit einer Frequenz von 600 kHz. Das Bauteil enthält eine Spannungsmodus-Steuerarchitektur mit aufgeschalteter Eingangsspannungs-Kompensation. Dies ist eine direkte Reaktion auf eine Veränderung der Eingangsspannung. Durch Hinzufügen zur Schaltfrequenz reduziert die Frequenzspreizungsfunktion (FSS) die Spitzenpegel des EMI-Rauschens wesentlich und ebnet den Weg zur Erfüllung der EMI-Konformitätsstandards. Zu den enthaltenen benutzerprogrammierbaren Funktionen gehören der Soft-Start, Überstromschutz (OCP) und die Schleifenkompensation. Die Programmierung der OCP-Werte kann mit einem einzelnen externen Widerstand, der vom LDRV-Pin zur Erdung des Schaltkreises verbunden ist, durchgeführt werden. Der TPS40345 geht während der Inbetriebnahme in einen Kalibrierzyklus über, misst die Spannung am LDRV-Pin und stellt einen internen OCP-Spannungspegel ein. Der TPS40345 programmierte OCP-Spannungspegel wird mit dem Spannungsabfall über den Low-Side-FET verglichen, wenn er eingeschaltet ist. Dadurch wird bestimmt, ob ein Überstromzustand während des Betriebs vorhanden ist und auf einen Abschalt- und Neustartzyklus übergegangen wird, bis der Fehlerzustand behoben ist.The OCP level can be programmed by a single external resistor connected from the LDRV pin to the circuit ground. The TPS40345 enters a calibration cycle during initial power on measuring the voltage at the LDRV pin and sets an internal OCP voltage level. The Texas Instruments TPS40345 programmed OCP voltage level is compared to the voltage drop across the low-side FET when it is on. This comparison determines whether there is an overcurrent condition during operation, thus entering a shutdown and restart cycle until the fault is removed.
Merkmale
- Eingangsspannungsbereich von 3 V bis 20 V
- 600 kHz Schaltfrequenz
- High-Side- und Low-Side-FET-RDS(on)-Strommessung
- Programmierbare temperaturkompensierte OCP-Stufen
- Programmierbarer Sanftanlauf
- 600 mV, 1,3 % Referenzspannung
- Kompensation der aufgeschalteten Spannung
- Unterstützt vorgespannten Ausgang
- Frequenzspreizung
- Übertemperaturschutz bei 145 °C
- 10-Pin-VSON-Gehäuse von 3 mm x 3 mm mit Masseanschluss zum thermischen Pad
Applikationen
- Optische Encoder
- Sonar-Empfänger
- Fischfinder
- I-Q-Demodulatoren
- Optische Linecards und Module
- Thermografie-Kameras
- Ultraschall-Durchflussmessgeräte
- Tragbare Funkgeräte
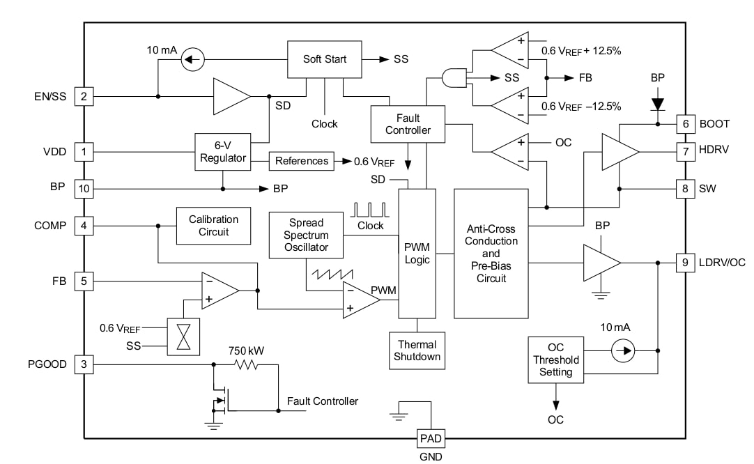
Funktionales Diagramm
Veröffentlichungsdatum: 2018-07-19
| Aktualisiert: 2023-02-17
