Texas Instruments TPS7H5020EVM Evaluierungsmodul
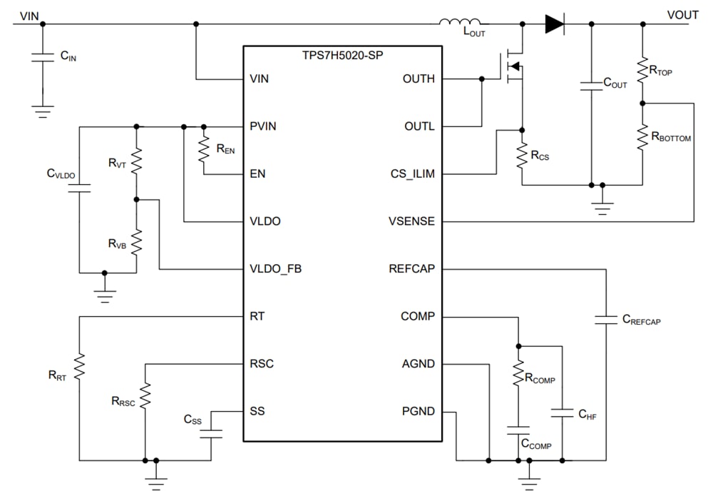
Das Evaluierungsmodul TPS7H5020EVM von Texas Instruments ist für die schnelle und einfache Demonstration der Funktionsweise eines einzelnen Strommodus-PWM-Controllers der Baureihe TPS7H5020-SP mit einem integrierten Gate-Treiber und einem GaN-FET in einer Aufwärtskonfiguration ausgelegt. Der TPS7H502x ist ein einendiger PWM-Controller mit gesicherter Strahlungshärte und einem integrierten Gate-Treiber, der in Silizium- und Galliumnitrid (GaN)-Leistungshalbleiter-basierten Wandler-Designs betrieben werden kann.Das TPS7H5020EVM Board von TI liefert Anschlussflächen, die mit zusätzlichen Bauelementen und Testpunkten bestückt werden können, um das Testen benutzerdefinierter Einstellungen und die Leistungsvalidierung zu ermöglichen.
Merkmale
- Eingangsspannungsbereich von 5 V bis 12 V
- 15 V Ausgang bei 1 A
- GaN-FET
- 1 MHz Schaltfrequenz
- Spannungsreferenz 0,6 V ±1 % über Temperatur, Strahlung sowie Leitungs- und Lastregelung
- Einstellbarer Neigungsausgleich und Soft-Start
- Optionale PVIN -Verbindung zu VIN oder VLDO
Applikationen
- Stromversorgungen für Weltraumsatelliten
- Kommunikationsnutzlast
- Befehls- und Datenverarbeitung
- Optische Bildnutzlast
- Nutzlast für Radarbildgebung
- Elektrische Energieversorgungssysteme für Satelliten
Vereinfachtes Schaltschema
Layout
Veröffentlichungsdatum: 2025-05-30
| Aktualisiert: 2025-09-14
