Texas Instruments TPS7H5020FLYEVM Evaluierungsmodul
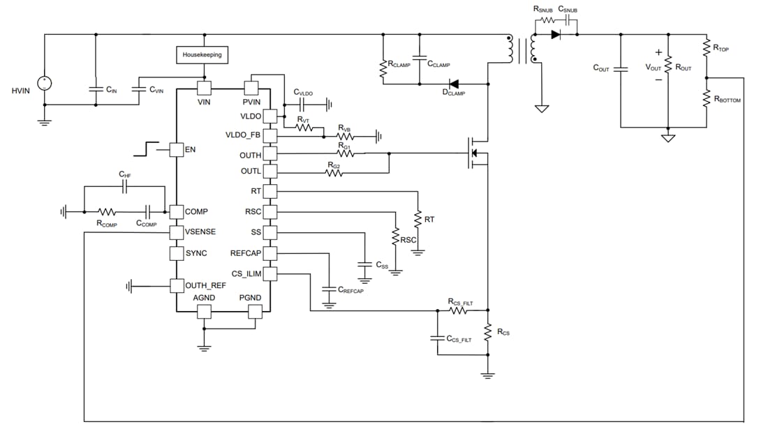
Das TPS7H5020FLYEVM Evaluierungsmodul von Texas Instruments ermöglicht eine umfassende Evaluierung des TPS7H5020-SEP PWM-Controllers. Der TPS7H5020-SEP steuert ein GaN-FET-Schaltelement in einer Sperrwandler-Topologie an. Das TPS7H5020FLYEVM von TI bietet Flexibilität, um das Testen von kundenspezifischen Konfigurationen zu ermöglichen. Zur einfachen Gerätekonfiguration und Leistungsvalidierung werden Testpunkte und zusätzliche Komponenten-Footprints bereitgestellt.Merkmale
- Eingangsspannungsbereich der Leistungsstufe von 22 V bis 36 V
- Unabhängiger 4,5-V- bis 14-V- Controller-Leistungseingang
- Maximaler Ausgangsstrom von 4 A
- GaN-FET-Schaltelement
- 0,6 V ±1 % Spannungsreferenz über Leitung, Temperatur und Strahlung
Vereinfachtes Schaltschema
Layout
Veröffentlichungsdatum: 2025-09-14
| Aktualisiert: 2025-09-22
