Vishay DrMOS SiC6-Serie Integrierte Leistungsstufe

Die integrierte Leistungsstufe SiC620 von Vishay Semiconductors ist für synchrone Abwärtswandleranwendungen optimiert und bietet hohe Leistung bezogen auf Strom, Wirkungsgrad und Leistungsdichte. Die SiC620 ist in Vishays proprietären 5mm x 5mm MLP-Gehäuse erhältlich und ermöglicht die Entwicklung von Spannungsreglern mit bis zu 60A Dauerstrom pro Phase.Die internen Leistungs-MOSFETs nutzen Vishays hochmoderne Gen IV TrenchFET-Technik für branchenführende Leistung sowie umfassend reduzierte Schalt- und Leitungsverluste. Die SiC620 enthält ein erweitertes MOSFET-Gate-Treiber-IC, das hohe Ansteuerungsströme, adaptive Laufzeitsteuerung, eine integrierte Bootstrap-Schottky-Diode und ein thermisches Alarmsignal (THWn) für Warnmeldungen bei überhöhter Sperrschichttemperatur sowie Nullstromerkennung zur Verbesserung des Wirkungsgrads bei niedriger Last bietet. Die Treiber sind auch kompatibel mit einer großen Bandbreite von PWM-Controllern und unterstützen Tri-State PWM, 3,3V (SiC620A) / 5V (SiC620) PWM-Logik.

The SiC6xx incorporates an advanced MOSFET gate driver IC that features high current driving capability, adaptive dead-time control, an integrated bootstrap Schottky diode, a thermal warning (THWn) that alerts the system of excessive junction temperature and zero current detect to improve light load efficiency. The drivers are also compatible with a wide range of PWM controllers and support tri-state PWM, 3.3V (SiC620A) / 5V (SiC620) PWM logic.

SiC652 and SiC657 Integrated Power Stage Solutions

The SiC652 and SiC657 Integrated Power Stage Solutions come with power MOSFETs that are optimized for 19V input stage. These power stage solutions provide up to 2MHz high-frequency operation. The SiC652 and SiC657 solutions feature 5V PWM logic with tri-state and hold-off. These solutions are available in a thermally enhanced PowerPAK® MLP55-31L package. The SiC652 and SiC657 solutions support PS4 mode that reduces power consumption during the standby state of the system. The SiC652 power stage offers operating temperature monitoring, protection features, and warning flags that improve system monitoring and reliability.

Merkmale

  • The SiC6xx incorporates an advanced MOSFET gate driver IC that features
    • High current driving capability
    • Adaptive dead-time control
    • Integrated bootstrap Schottky diode
    • Thermal warning (THWn) that alerts the system of excessive junction temperature
    • Zero current detection to improve light load efficiency
    • Thermally enhanced PowerPAK® MLP55-31L package
  • Vishay's Gen IV MOSFET technology and a low-side MOSFET with an integrated Schottky diode
  • Delivers up to 60A continuous current
  • 95% peak efficiency
  • High-frequency operation up to 2MHz
  • Power MOSFETs optimized for 19V input stage
  • 3.3/5V PWM logic with tri-state and hold-off
  • Zero current detect control for light load efficiency improvement
  • Low PWM propagation delay (<20ns)
  • Thermal monitor flag
  • Faster disable
  • Under voltage lockout for VCIN

Applikationen

  • Multi-phase VRDs for CPU, GPU, and memory
  • Intel IMVP-8 VRPower delivery - VCORE, VGRAPHICS , VSYSTEM AGENT Skylake, and Kabylake platforms - VCCGI for Apollo Lake platforms
  • Up to 24V rail input DC/DC VR modules

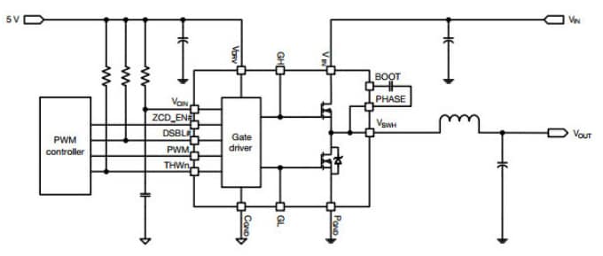
Typical Application Diagram

Applikations-Schaltungsdiagramm - Vishay DrMOS SiC6-Serie Integrierte Leistungsstufe

Videos

Veröffentlichungsdatum: 2015-02-25 | Aktualisiert: 2024-11-19