Vishay Semiconductors SiC641 55 A VRPower® Integrierte Leistungsstufe
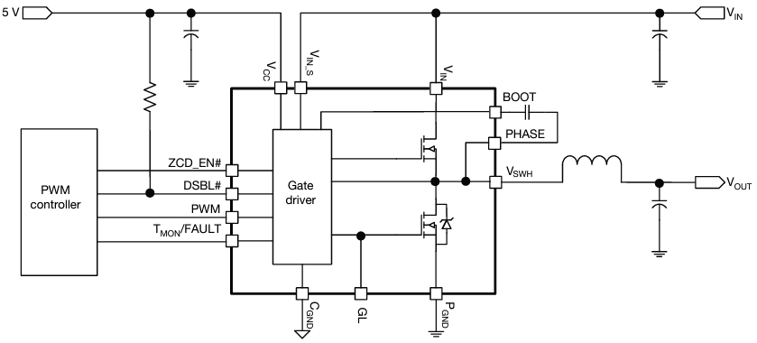
Die integrierte Leistungsstufe SiC641 55 A VRPower® von Vishay Semiconductors ist für synchron geregelte Abwärtswandleranwendungen konzipiert, die einen hohen Strom, einen hohen Wirkungsgrad und eine hohe Leistungsdichte mit minimalem Abschaltstrom liefern. Die SiC641 von Vishay Semiconductors ist in einem proprietären MLP-Gehäuse von 5 mm x 5 mm untergebracht. Die SiC641 unterstützt Spannungsregler mit bis zu 55 A Dauerstrom pro Phase. Dank der fortschrittlichen TrenchFET® -Technologie von Vishay minimieren die internen Leistungs-MOSFETs Schalt- und Leitungsverluste und bieten so eine branchenführende Leistung.Merkmale
- Thermisch verbessertes PowerPAK® -Gehäuse MLP55-31L
- TrenchFET-Technologie und Low-Side-MOSFET mit integrierter Schottky-Diode
- Integrierter Bootstrap-Schalter mit niedriger Impedanz
- Leistungs-MOSFETs optimiert für 12 V-Eingangsstufe
- Unterstützt PS4-Modus-Leichtlastanforderungen mit niedrigem Abschaltversorgungsstrom (5 V, 3 μA)
- Nullstromerkennung für einen verbesserten Wirkungsgrad bei geringer Last
- 5 V und 3,3 V PWM-Logikschaltung mit Tri-State und Hold-Off-Timer
- 5 V DSBL#, ZCD_EN# Logikschaltung mit PS4-Zustandsunterstützung
- Hochfrequenzbetrieb bis zu 2 MHz
- Liefert mehr als 55 A Dauerstrom, 70 A Spitze (10 ms) und 100 A Spitze (10 μs)
- Überstromschutz
- Übertemperaturanzeige
- Überhitzungsschutz
- Unterspannungssperre
- High-Side-MOSFET-Kurzschlusserkennung
- Effektive Überwachung und Berichterstattung
- Genaue Temperaturmeldung
- Warn- und Störungsmeldeanzeigen
Applikationen
- Mehrphasen-VRDs für Computer, Grafikkarte und Speicher
- Stromversorgung für Intel Core-Prozessoren
- VCORE, VGRAPHICS, VSYSTEM AGENT, VCCGI
- Bis zu 16 V DC/DC-VR-Module mit Schieneneingang
TYPISCHE APPLIKATION
Veröffentlichungsdatum: 2024-11-19
| Aktualisiert: 2025-02-20
