STMicroelectronics VIPER122 Hochspannungswandler

Der VIPER122 Hochspannungswandler von STMicroelectronics kombiniert einen robusten 730-V-Leistungs-MOSFET mit einer PWM-Steuerung. Die leistungsstarken Hochspannungswandler integrieren eine Hochspannungs-Einschaltfunktion mit einer Strommessschaltung, was zu einer Reduzierung von Komponenten in der BOM führt. Der VIPER122 bietet eine Aufwärtsmodusfunktion, die einen sehr geringen Eingangsstromverbrauch bei geringen Lasten ermöglicht. Darüber hinaus verfügt der VIPER122 über einen Frequenzjitter, der die EMI verteilt und den Einsatz von kleineren Filtern ermöglicht.

Merkmale

  • Avalanche-beständiger Leistungs-MOSFET mit 730 V
  • PWM-Controller
  • Referenzspannung: 3,3 V
  • Frequenzjitter
  • 40 mW Nulllast-Eingangsleistung bei 230 VAC
  • Kurzschluss-Sicherung
  • Thermische Abschaltung

Applikationen

  • Hilfs-SNT für:
    • Haushaltsgeräte
    • Gebrauchsgüter
    • Industrie
    • Beleuchtung

Videos

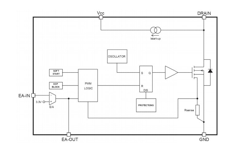
Blockdiagramm

Blockdiagramm - STMicroelectronics VIPER122 Hochspannungswandler
Veröffentlichungsdatum: 2019-07-23 | Aktualisiert: 2025-12-01