Diodes Incorporated AP64350Q Abwärtswandler
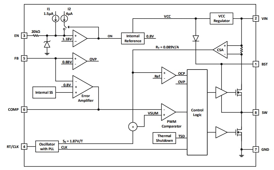
Der synchrone Abwärtswandler AP64350Q von Diodes Incorporated ist ein fahrzeugtaugliches 3,5-A-Bauteil mit einem großen Eingangsspannungsbereich von 3,8 V bis 40 V. Der AP64350Q-Wandler integriert einen High-Side-Leistungs-MOSFET mit 75 mΩund einen Low-Side-Leistungs-MOSFET mit 45 m Ω, um eine DC/DC-Abwärtswandlung mit hohem Wirkungsgrad zu ermöglichen. Aufgrund der Übernahme einer Spitzenstrommodussteuerung kann dieser Wandler einfach verwendet werden, indem die Anzahl externer Komponenten reduziert wird.Das Design des synchronen Abwärtswandlers AP64350Q ist für die Reduzierung von elektromagnetischen Störungen (EMI) optimiert. Dieser Abwärtswandler verfügt über ein proprietäres Gate-Treiber-Schema, um Schaltknoten-Überschwingen zu widerstehen, ohne die Einschalt- und Ausschaltzeiten des MOSFETs zu beeinträchtigen. Dies ermöglicht eine Reduzierung des durch die MOSFET-Schaltung verursachten abgestrahlten Hochfrequenz-EMI-Rauschens.
Darüber hinaus verfügt der AP64350Q über eine Frequenzspreizung (FSS) mit einem Schaltfrequenz-Jitter von ±6 %. Dies reduziert die EMI, indem die emittierte Energie für einen längeren Zeitraum in jeder Frequenz verbleibt. Der synchrone Abwärtswandler AP64350Q wird in Fahrzeug-Infotainment, Fahrzeug-Kombiinstrumenten, Telematik und erweiterten Fahrerassistenzsystemen verwendet. Dieser AP64350Q ist AEC-Q100-qualifiziert, PPAP-fähig und wird in IATF-16949-zertifizierten Anlagen hergestellt.
Merkmale
- Mit den folgenden Ergebnissen AEC-Q100-qualifiziert:
- Bauteiltemperatur Klasse 1: -40 °C bis 125 °C TA-Bereich
- Human-Body-Model-ESD-Bauteilklassifikation Stufe H2
- Charged-Device-Model-ESD-Bauteilklassifikation Stufe C5
- Eingangsspannungsbereich: 3,8 V bis 40 V
- Dauerausgangsstrom: 3,5 A
- Referenzspannung: 0,8 V ±1 %
- Niedriger Ruhestrom: < 20 μA
- Programmierbare Schaltfrequenz: 100 kHz bis 2,2 MHz
- Externe Taktsynchronisierung: 100 kHz bis 2,2 MHz
- Wirkungsgrad von bis zu 85 % bei geringer Last von 5 mA
- Proprietäres Gate-Treiberdesign für beste EMI-Reduzierung
- Frequenzspreizung (FSS) zur Reduzierung von EMI
- Low-Dropout-Modus (LDO)
- Präzisionsfreigabe mit Schwellenwert zur Anpassung von UVLO
- Schutzschaltung
- Unterspannungssperre (UVLO)
- Ausgangsüberspannungsschutz (OVP)
- Zyklus-für-Zyklus-Spitzenstrombegrenzung
- Thermische Abschaltung
- Vollständig RoHS-konform und bleifrei
- Halogen- und antimonfrei (umweltfreundliches Bauteil)
Applikationen
- 12-V-Automotive-Leistungssysteme
- Automotive-Infotainment
- Automotive-Kombiinstrumente
- Fahrzeug-Telematik
- Erweiterte Fahrerassistenzsysteme
